重磅科研
2026 年 3 月,俄罗斯工程院外籍院士、安发国际学术领军人物、同济大学安发天然药物研究院院长高益槐教授,联合同济大学生命科学与技术学院、同济大学安发天然药物研究院课题 PI 王红兵教授,历经近 3 年科研攻关,在国际多糖研究顶级期刊《Carbohydrate Polymers》(影响因子 IF=12.5)发表题为《Anti-aging effects of low-molecular-weight polysaccharide PSP-1-1 from steamed Polygonatum sibiricum via gut microbiota modulation》(蒸制黄精低分子量多糖的抗衰老作用及机制研究)的高水平研究论文,充分展现安发在天然活性多糖领域持续的科研投入与创新实力!该研究从“九蒸九晒”炮制后的黄精中分离纯化得到一种低分子量均一多糖,首次系统揭示其通过调控糖酵解通路和肠道菌群,实现延缓衰老、改善神经退行性病变的分子机制,为黄精“久服轻身延年”的传统功效提供了现代科学注解。
黄精(Polygonatum sibiricum)素有 “长寿草” 美誉,传统中医认为其可补脾润肺、益肾填精。现代研究证实,黄精多糖是其抗氧化、抗衰老、免疫调节等多重生物活性的核心物质。生黄精性平偏凉,滋腻之性较强,而经过九蒸九晒炮制后,药性平和、滋而不腻,补益效果显著提升。目前研究多集中于生黄精多糖,蒸制黄精多糖的结构与功能仍不清晰;加之高分子量多糖存在溶解性差、生物利用度低等问题,低分子量多糖凭借更优的水溶性、生物可及性和肠道菌群互作潜力,成为抗衰老功能食品研究的热点。
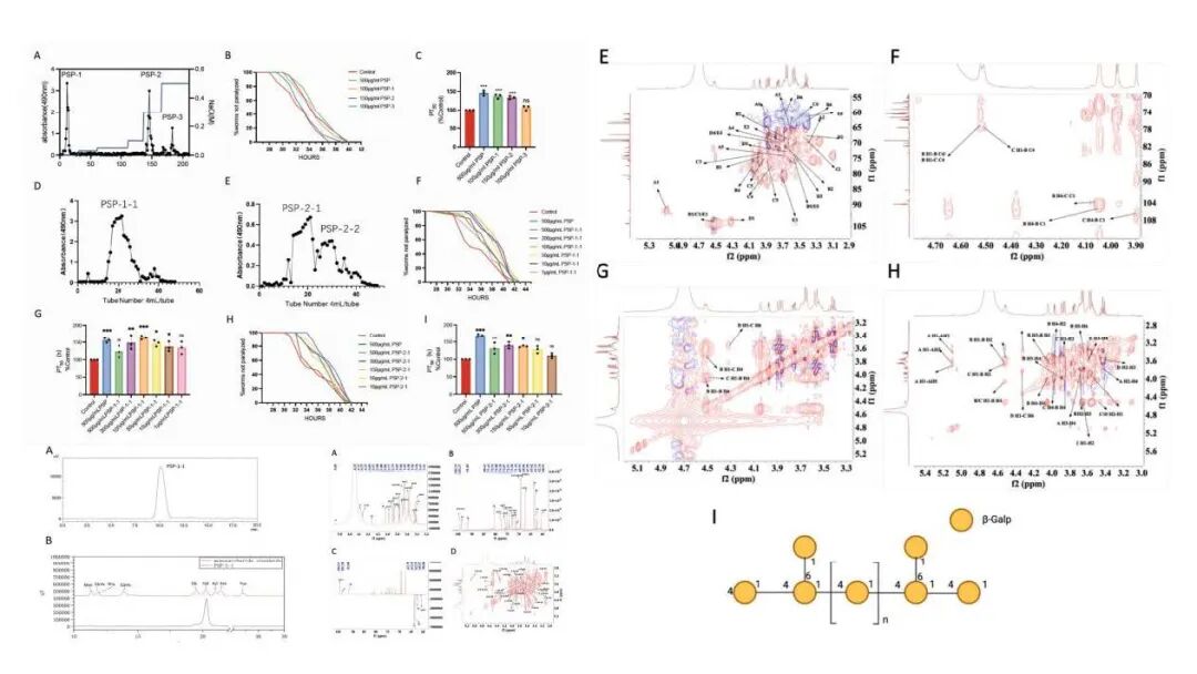
围绕这一关键科学问题,高益槐教授与王红兵教授科研团队综合运用高效凝胶渗透色谱(HPGPC)、单糖组成分析、甲基化分析、GC-MS 及一维和二维核磁共振(NMR)等多种先进技术手段,从蒸制黄精中精准分离得到一种低分子量均一多糖,并完成精细结构表征。结果表明,该均一多糖为分子量约 2.7 kDa的中性多糖,主要由半乳糖组成,其主链结构为→4)-β-D-Galp-(1→,并在 C6 位存在分支,构成一类典型的半乳聚糖。
在功能评价方面,该均一多糖在秀丽隐杆线虫模型中展现出显著的抗衰老活性,不仅延长了线虫寿命,还在不影响繁殖能力的前提下改善了体长、运动能力等健康衰老相关表型,增强了线虫对氧化胁迫的抵抗能力,并降低了体内活性氧水平。此外,该均一多糖在多种秀丽隐杆线虫神经毒性模型中均表现出抑制作用,可减少 Aβ单体和寡聚体的聚集,缓解 Aβ及 tau 蛋白相关神经损伤,显示出良好的神经保护潜力。
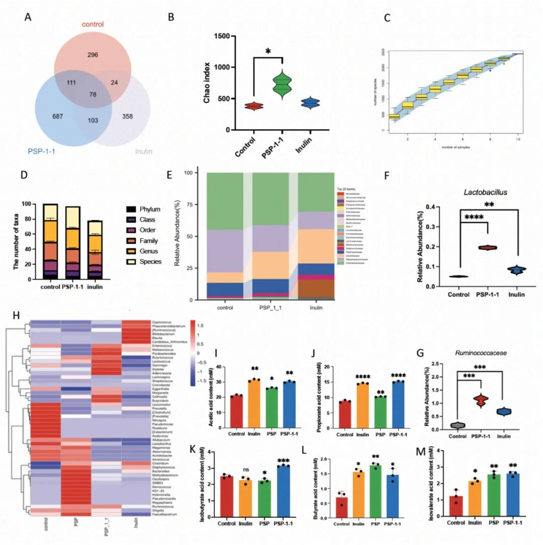
研究进一步利用体外人源粪菌发酵模型,探讨该均一多糖对肠道微生态的调控 作 用 。 结 果 显 示 , 该 均 一 多 糖 能 够 重 塑 菌 群 结 构 , 富 集 Lactobacillus 及 Ruminococcaceae 等有益菌群,促进短链脂肪酸的生成。此外,该均一多糖能显著上调线虫体内多个糖酵解相关基因的表达,提示其抗衰老作用可能与其调控肠道菌群代谢及宿主能量代谢密切相关。
该研究从多糖结构表征、抗衰老功能评价及肠道菌群调节机制三个维度,系统阐明了该均一多糖作为制黄精关键活性成分的作用基础,揭示了其通过缓解氧化应激、减轻神经毒性及调节人源肠道菌群组成与代谢协同发挥抗衰老效应的潜在机制。研究成果不仅为该均一多糖在功能性食品领域的开发应用提供了科学依据与全新研究思路,也为安发药食同源创新配方研发、天然健康产品迭代升级提供重要支撑与发展方向。
TIPS
关于《Carbohydrate Polymers》
《Carbohydrate Polymers》是荷兰 Elsevier 出版社旗下一本以多糖为主要研究方向的国际权威学术期刊,最新影响因子为 12.5,年发文量约 1200 篇。自 1981年创刊以来,以严谨同行评审、高水平原创成果与广泛学科影响力,成为全球多糖与生物大分子领域的顶尖期刊。

