近期,上市公司瑞丽医美旗下的杭州瑞丽医疗美容医院有限公司(以下简称“杭州瑞丽”)似乎陷入了负面评价风波之中,在各大平台上都存在着一些投诉和差评。作为上市公司旗下的医美机构,杭州瑞丽在消费者角度所暴露出的问题值得行业深思。

图源:大众点评
效果不符与态度问题成焦点
11月1日,一位消费者在黑猫投诉平台发起投诉。该消费者称其于5月11日前往杭州瑞丽医疗整形医院,购买了嗨体去颈纹、黄金微针胶原注射眼部等项目。据消费者描述,注射完成后,该消费者出现颈部条索状情况,且面部毛孔未得到改善、眼部皱纹依旧存在。后续与该机构医生沟通时,对方以效果需叠加、产品还未吸收完毕为理由,劝说该消费者再次前往医院消费。
该消费者表示,8月7日,她再次在该医院购买胶原网去眼纹项目,然而注射完成次日,其眼部皱纹仍然存在,未出现任何改善。距首次注射已过去三个月,该消费者颈部的条索状情况依旧存在,眼部皱纹也和注射前相同,完全未达到当初注射医生宣称的效果。
该消费者还提到,若要去除颈部条索状情况,该机构医生还要求再次支付溶解酶针的费用。第二次为该消费者进行注射的医生明确表示,第一次为其注射的医生在注射手法上存在问题。该消费者的诉求是希望退还其两次消费涉及的所有费用。

图源:黑猫投诉
5月5日,另一位消费者在黑猫投诉平台上进行投诉。该消费者称其于5月1日下午,使用在该机构花费31000元购买的2支“乔雅登丰颜”及2支“瑞蓝定采”玻尿酸产品进行下巴注射,注射后明显感到断层。发现问题后,该消费者通过微信与接待人员联系沟通,于5月4日下午四点前往该机构进行处理,要求医院解决问题,打溶解针并退还该项目费用。
该消费者表示,该机构医生经诊断后承认有断层,但是负责赔偿的人员后面又拒不承认并且拒绝赔偿,并出言态度恶劣,摔桌子走人并大喊让该消费者打12345,态度极其傲慢。
该消费者认为,根据《消费者权益保护法》第二十四条,经营者提供的商品或者服务不符合质量要求的,消费者可以依照国家规定、当事人约定退货,或者要求经营者履行更换、修理等义务。此外,该法第四十八条规定,经营者对消费者提出的修理、重作、更换、退货、补足商品数量、退还货款和服务费用或者赔偿损失的要求,故意拖延或者无理拒绝的,除本法另有规定外,应当依照其他有关法律、法规的规定,承担民事责任。根据《侵害消费者权益行为处罚办法》,该办法对故意拖延或者无理拒绝的情形进行了细化,自国家规定、当事人约定期满之日起或者不符合质量要求的自消费者提出要求之日起,无正当理由拒不履行修理、重作、更换、退货、补足商品数量、退还货款和服务费用或者赔偿损失等义务超过15日的,由工商部门依照消法予以处罚。

图源:黑猫投诉
根据黑猫投诉平台信息显示,杭州瑞丽在7月7日上传了与该消费者于6月28日签订的协议书,双方达成了和解。

图源:黑猫投诉
2月8日,还有消费者在黑猫投诉平台进行投诉。据消费者描述,该消费者于2月8日在杭州瑞丽做了眼睑切口双眼皮手术,术前半个月已与该机构沟通,明确需求为单眼皮,想改善三角眼、肿眼泡等问题,但术后20天过去,上述问题仍未改善。该消费者认为构成医疗事故,其眼部现状为一只内双、一只双眼皮,较术前更差。该消费者一直在咨询该机构,最后得到的结果是没有到时间,而对方仅建议修复且未提供其他方案,该消费者已不信任该机构。
该消费者为做此手术专程从北京乘飞机前往,术前沟通时对方承诺良好,术后却无人对接,联系无果且被推卸责任;术前约定手术费14000元,到达医院后被要求增加2000元,该消费者非常生气。

图源:黑猫投诉
上述案例仅为黑猫投诉平台上的部分内容,截至深度美业发稿前,上述投诉均已完成了处理。
通过这些案例可见,该机构也存在着国内医美行业的一些通病。但该机构在黑猫投诉平台上对投诉的处理还算积极。作为上市公司旗下机构,消费者们出了问题还不至于维权无门,有苦说不出。但想要得到广大消费者的信任,还是要回归到医疗的本质上。将消费者的权益放在首位,把效果做好,才能深得人心。
术后效果与服务态度引争议
排除走到最后的投诉之外,消费者们在消费后的真实反馈也是作为医美机构口碑好坏的重要因素。深度美业发现,在大众点评上杭州瑞丽的差评达到163条。
10月17日,有消费者发布评价,表示打了瘦脸针,有效果,不过恢复也快。两分钟就完成操作了,后期出现脸部不对称情况。

图源:大众点评
8月21日,同样有消费者给出差评提醒其他消费者不要去该机构。该消费者做完一次项目后同事说其口角囊袋严重了,本来都没看出来,做完后却发现存在口角囊袋问题。另外,该消费者表示自己明明购买的3次券,被该机构一次性将3次券全部验掉。该消费者申请退款未获通过,找平台客服也无济于事,因此该消费者提醒其他消费者千万不要被骗,该消费者已准备向消协和12345反馈。

图源:大众点评
根据大众点评上消费者的反馈来看,杭州瑞丽的问题集中在术后效果与服务水平等方面。
背景透视:上市公司架构与发展历程
据天眼查显示,杭州瑞丽成立于2013年,由杭州瑞丽美容咨询服务有限公司及宁波瑞炫投资管理合伙企业持股,法人代表为王某。

图源:天眼查
作为杭州瑞丽医疗美容医院的控股股东,杭州瑞丽美容咨询服务有限公司成立于2005年,法人代表为付某某,该公司拥有杭州瑞丽医疗美容医院70%的股份。

图源:天眼查
通过天眼查查询发现,杭州瑞丽美容咨询服务有限公司的实际控制人正是成立于2019年的上市公司瑞丽医美国际控股有限公司,由付某某担任主席等职务,杭州瑞丽医疗美容医院的法人代表王某在瑞丽医美国际控股有限公司中担任执行董事一职。

图源:天眼查
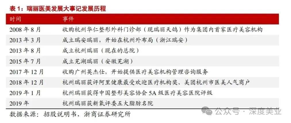
根据网络相关信息了解到,瑞丽医美的历史可追溯至2008年,由付某某(“创始人”)通过收购杭州华仁整形外科门诊部有限公司作为首家医疗美容机构发展而来。2013-2015年先后开出瑞安瑞丽、杭州总院、芜湖瑞丽,形成跨省3家机构,2016年获中整协“特别荣誉奖”,2018年在开曼设控股公司并获阿里健康“最受欢迎医疗机构奖”,2019年杭州院获评全国首批5A级医美医院。2020年12月28日登陆港交所主板。瑞丽医美的主营业务包括美容外科服务、对面部及身体多个部位进行的美容外科诊疗、微创美容服务、美容注射诊疗及皮肤美容服务等各种美容能量型诊疗。

图源:竞天公诚律师事务所
作为浙江省代表性医美连锁品牌,瑞丽医美旗下共运营有2家医疗美容医院(杭州瑞丽、瑞安瑞丽)及2家门诊部(瑞丽天鸽、芜湖瑞丽),以及杭州贝丽菲尔生物医药有限公司,法人代表均为王某。

图源:天眼查

图源:浙商证券
近70万元监管罚单:两处机构难逃重锤
据天眼查显示,杭州瑞丽医疗美容医院除了陷入投诉及差评漩涡之中外,还曾于10月30日因未执行国家有关规范、标准和规定,未定期开展消毒与灭菌效果检测工作等被杭州市卫健委进行行政处罚,罚款3500元。

图源:天眼查
与此同时,该机构历史行政处罚呈现违法行为的多样性,包括医疗安全卫生违法、统计资料不真实、医疗广告违法、其他广告违法以及抽奖式有奖销售中的违法行为等等。

图源:天眼查
2月18日,瑞丽集团旗下的瑞安瑞丽医疗美容门诊部因2012年签约、2013年进口并投入使用的一台射频治疗仪(购入价67.5万元)未取得医疗器械注册证,另有一台半导体激光治疗仪的注册证、供应商资质未存档,也未按说明书做定期维护被瑞安市市场监督管理局处以行政处罚,罚款67.5万元。

图源:天眼查
2024年8月30日,瑞安瑞丽医疗美容门诊部因未执行国家有关规范、标准和规定案,被瑞安市卫生健康局处以行政处罚,罚款2000元。

图源:天眼查
此外,消费保平台上也存在着瑞丽医美旗下其他机构的相关投诉。问题主要集中在手术效果不佳,售后拖延,退款纠纷上。

图源:消费保
截至深度美业发稿前,上述投诉因未能及时联系到芜湖瑞丽医疗美容门诊部而被平台自动关闭。
上市企业服务质量仍有进步空间
从瑞丽医美面临的投诉来看,消费者略有不满或投诉,过半可以得到相应的解决,但是从其受到的行政处罚来看,其在医疗安全管理问题上始终存在持续性隐患。从消费者投诉中效果承诺的落空,到行政处罚中合规意识的淡薄,其背后所反映的是医疗本质与商业利益的失衡。作为上市公司旗下机构,瑞丽医美本应凭借资源与监管优势树立行业标杆,黑猫投诉上的问题得到有效解决,但是消费保上的问题却一度搁置。医美的核心是“医疗”所以安全也是重中之重,唯有将消费者权益置于首位,严格规范操作、透明化流程,才能从投诉漩涡中突围。
深度美业认为,行业需从各类医美纠纷事件中汲取教训,方能在合规与口碑的双重考验下,真正赢得市场的长久信心。

